best365·(中国区)官方网站-Macau App Station
首页
关于我们
团队队伍
公司产品
本科评估
科学研究
员工工作
人才招聘
党建工会
员工会工作
实验创新
通知新闻
下载专区
校企交流
党建工会
党委简介
理论学习
依法治院
工会
七个一专栏
依法治院
当前位置:
首页
>>
党建工会
>>
依法治院
>>
正文
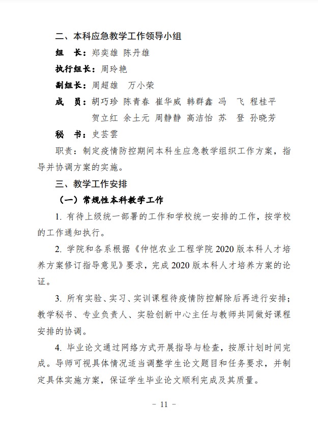
农生联字〔2020〕5号-关于印发2019-2020年度第二学期开学准备工作实施细则的通知
发布时间:2021-03-27 发布人: